Cửa mở tự động SW-2 - thông số kỹ thuật và chi tiết lắp đặt
Cửa mở tự động SW-2 được sử dụng để làm cửa lối đi bộ dành cho lối thoát hiểm, cửa lối đi, cửa mở trong bệnh viện, văn phòng và cửa ra vào trong nhà máy. Bảo Phúc sẽ hướng dẫn chi tiết các bước lắp đặt cửa tự động mở SW-2.
Tóm tắt nhanh: cửa mở tự động là giải pháp tối ưu cho những lối đi không đủ không gian lắp cửa trượt tự động, giúp quá trình ra vào diễn ra hoàn toàn không tiếp xúc, an toàn và thuận tiện. Dòng SW-2 của thương hiệu KTH (Đài Loan) nổi bật với độ bền cao, giá thành hợp lý và khả năng vận hành ổn định trong môi trường nhà máy, bệnh viện và văn phòng.
Cửa mở là dòng cửa truyền thống đã xuất hiện từ rất sớm tại Việt Nam, trước khi các hệ thống cửa tự động trượt ra đời. Tuy nhiên, tại những khu vực có không gian hẹp hoặc hành lang ngắn – nơi không thể bố trí ray trượt – việc lắp đặt cửa mở cánh tự động trở thành lựa chọn bắt buộc.
Trước đây, cửa mở thường gắn cùi trỏ hơi để tự đóng lại sau khi người dùng đẩy tay. Cách vận hành này gây bất tiện trong các môi trường đặc thù như cửa bệnh viện tự động, nhà máy sản xuất hay cửa văn phòng, nơi người đi qua thường mang theo xe đẩy hoặc hàng hóa. Chính vì vậy, motor cửa mở tự động ra đời để thay thế hoàn toàn thao tác dùng tay, giúp nâng cao tính an toàn, vệ sinh và hiệu suất vận hành.
CỬA MỞ TỰ ĐỘNG SW-2 được sản xuất bởi hãng KING TA HAN (Đài Loan) với thời gian bảo hành 2 năm, công suất mạnh mẽ và mức giá phù hợp với thị trường Việt Nam. So với các dòng cửa mở cao cấp từ Nhật Bản như Nabco, SW-2 mang lại hiệu quả kinh tế cao hơn nhưng vẫn đảm bảo chất lượng vận hành ổn định.

Thiết bị này được ứng dụng rộng rãi trong các công trình như cửa ngân hàng, cửa siêu thị và trung tâm thương mại, hay khu vực cổng hộ gia đình kết hợp cùng hệ thống cổng tự động để tạo nên lối ra vào đồng bộ, hiện đại.
THÔNG SỐ KỸ THUẬT
| Tên sản phẩm | SW-2 |
| Loại cửa | Mở vào – Mở ra |
| Chiều rộng cánh cửa tối đa | 1500 mm |
| Trọng lượng cánh cửa tối đa | 250 kg |
| Động cơ | DC 24V – Brushless Motor |
| Công suất | 120W |
| Nguồn điện | AC100V ~ 240V |
| Môi trường sử dụng | -20°C đến 50°C |
| Độ ồn | < 55 dB |
| Tốc độ đóng/mở 90° | 0.2 – 0.5 giây |
| Thời gian khởi động | 0 – 20 giây |
| Tay cần | Trong hoặc ngoài |
| Khẩu độ mở | Tối đa 120° |
| Trọng lượng motor | 2.5 kg |
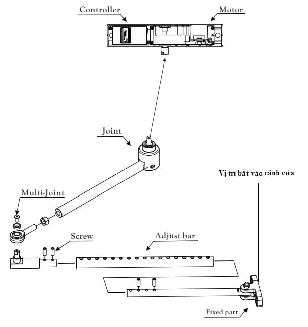
CẤU TẠO BỘ ĐIỀU KHIỂN CỬA SW-2: Mỗi bộ thiết bị SW-2 sử dụng cho một cánh cửa. Trường hợp cửa hai cánh cần lắp hai motor riêng biệt. Bộ sản phẩm bao gồm: nắp hộp bảo vệ, bo mạch điều khiển, động cơ, các đầu nối điện, ốc vít và khớp Joint liên kết tay cần.

CẤU TẠO TAY CẦN SW-2: Tay cần được chia thành hai loại: Inward (dành cho cửa mở vào trong) và Outward (dành cho cửa mở ra ngoài). Khi lựa chọn thiết bị, khách hàng chỉ cần xác định hướng mở cửa để chọn đúng loại tay cần tương ứng.

HƯỚNG DẪN LẮP ĐẶT: Sau khi cố định hộp motor trên đỉnh khung cửa, tiến hành kết nối tay cần với motor thông qua khớp Joint. Các ốc vít được siết chặt vào cánh cửa để đảm bảo độ chắc chắn. Hệ thống có thể tích hợp thêm cảm biến an toàn, nút nhấn không tiếp xúc và bộ lưu điện nhằm nâng cao hiệu quả sử dụng.

Với kinh nghiệm triển khai hàng trăm dự án hoàn thành cho các công trình như cửa nhà hàng, cổng doanh nghiệp và cổng khu công nghiệp, Bảo Phúc mang đến giải pháp trọn gói từ tư vấn, thiết kế đến thi công và bảo trì hệ thống cửa – cổng tự động.
Khách hàng có thể kết hợp cửa mở tự động SW-2 cùng các giải pháp khác như cổng xếp tự động, barrier tự động hoặc phụ kiện cổng tự động và phụ kiện cửa tự động để xây dựng hệ thống kiểm soát ra vào hiện đại, đồng bộ và an toàn.
Cửa mở tự động SW-2 - thông số kỹ thuật và chi tiết lắp đặt - Bảo Phúc Automatic - địa chỉ uy tín hàng đầu thi công lắp đặt Cửa mở tự động tại TP.HCM và trên toàn quốc. Bảo Phúc là nhà phân phối cửa tự động Đài Loan, cửa tự động Hàn Quốc, cửa tự động Nhật Bản, cửa tự động Ý, cửa tự động Trung Quốc tại Việt Nam.
CÔNG TY TNHH THIẾT BỊ TỰ ĐỘNG BẢO PHÚC
- Địa chỉ: 67–69 Đường Vành Đai Trong, Phường An Lạc, Hồ Chí Minh.
- Địa chỉ cũ: Số 411 Trần Văn Giàu, phường Bình Trị Đông B, Quận Bình Tân, Tp. HCM
- Điện thoại: 028 62 900 939
- Hotline: 0983552770
- E-mail: info@baophuc.vn
- Website: https://baophuc.vn/
- Bản đồ: Google Maps
- MST: 0309987208 - ketoan@baophuc.vn - Mã định danh: 062082001223